您好!欢迎进入广州市职业安全健康协会官网!
职业健康培训报名热线:
020-83655015
广州市职业安全健康协会
Guangzhou Occupational Safety and Health Association
学习中心
首页
协会介绍
协会简介
协会章程
组织机构
大事记
协会动态
行业动态
通知公告
教育培训
培训通知
师资团队
报名表格
会员之家
会费通知
会员动态
会员风采
入会邀请
入会须知
入会申请
会员名册
党建
法律法规
联系协会
友情链接
2026 年 05月 29日 星期五
广州
会员之家
会费通知
会员动态
会员风采
入会邀请
入会须知
入会申请
会员名册
协会介绍
组织机构
协会简介
协会章程
大事记
首页
>
会员之家
>
会费通知
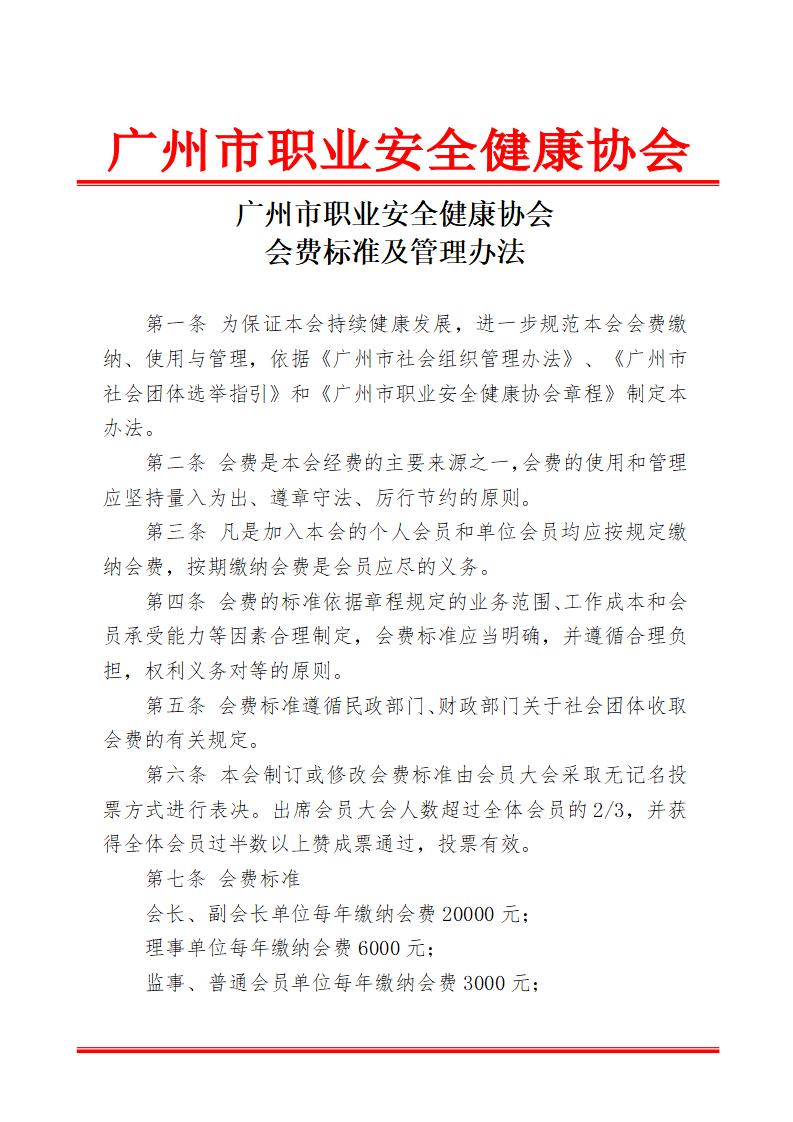
广州市职业安全健康协会会费标准及管理办法
浏览次数:542 字体:
大
中
小
作者:
广州市职业安全健康协会
发布时间:2024-06-24
上一条:
2026年协会会费通知
下一条:没有了
友情链接
版权所有:广州市职业安全健康协会
地址:广州市越秀区德政南路50号德祥大厦12楼D房
服务热线:020-83655015 技术支持:
永拓科技
粤ICP备19024285号
粤公网安备 44010402002535号